奇正科技_ADOBE福建的唯一授权金牌经销商_微软公司的核心经销商_autodesk的福建区核心经销商_COREL福建省独家经销商_Unity福建授权技术服务商_金山公司(WPS)福建金牌经销商_PTC核心经销商_Altium福建核心经销商

基于产品全生命周期智能化改造的实践

奇正资讯 > 行业新闻 更新时间:2022/6/23

航空工业新航豫新汽车热管理科技有限公司(以下简称豫新公司)位于河南省新乡市,公司成立于1993年,前身为豫新机械厂,隶属于中国航空工业集团公司。豫新公司主要经营范围为各类汽车热管理系统的生产和销售。


  豫新公司是国内知名汽车空调生产供应商,2019年被认定为国家高新技术企业,拥有国家级企业技术中心、省级工程技术研究中心及国家认可的实验中心。公司连续16年荣获全国百佳汽车零部件供应商,先后承担国家智能制造新模式应用项目、郑洛新产业集群新能源汽车动力电池热管理系统项目等国家和地方科技重大项目;先后荣获国家两化融合试点示范企业、河南省知识产权优势企业、河南省质量标杆企业、河南省智能工厂、新乡市智能制造标杆企业、新乡市星级工业企业等荣誉称号。









一、产品全生命周期智能化改造”实施与运行过程


  (一)“产品全生命周期智能化改造”模式创新的内涵


  豫新公司智能化改造主要涵盖了智能设计、智能经营和智能生产,并通过工业网络的构建和安全保障体系的完善实现MES与PLM、ERP的系统高效协同集成。主要包括:


  PLM系统的实施,实现产品、工艺和质量检验策划设计为一体,管理产品研发的全过程,有效降低设计周期和试验成本;通过设计、工艺数据库不断完善,实现设计的智能化,最终达到缩短产品升级周期和降低产品设计不良率的效果。


  以MES系统为核心,通过视觉传感器、RFID、条码等数据采集系统装备进行产品的过程数据采集实现产品的质量追溯,降低不良产品的流出和减少召回造成的损失;通过智能上下料系统、AGV等智能物流仓储的应用,减少工序间的等待、提高产品的物流顺畅度、满足产品先进先出的质量要求和减少人员配送的等待;通过MES与智能装备、智能物流仓储等的无缝对接进行生产计划、生产准备、物料管理和设备运维管理等,降低企业的运营成本,提高企业的核心竞争力。


  全价值链系统集成:通过PLM与ERP、MES集成;PLM与CAx系统集成;ERP与MES集成;MES数据集成;实现产品全生命周期的高效管理,提高产品质量。


  通过弧焊焊接机器人、转运机器人、自动激光切割机、全自动装配机、视觉检测防错系统、柔性智能装配线实现自动化、智能化生产。


  (二)“产品全生命周期智能化改造”模式创新的建设思路


  豫新公司在智能化改造过程中,采用以信息流带动业务流的制造全过程新模式,以实现各个信息化系统间信息数据共享;形成从市场需求提出→设计开发→过程开发→ERP下单→生产排产→生产制造(过程监控)→入库发货的主业务流闭环,实现产品全生命周期智能化改造模式创新,建设思路框架如图1所示:

图片

图1 建设思路框架

  

  1.智能设计


  ①总体规划


  全面开展CAD、CAE、CAPP等系统的应用,实现基于模型定义(MBD)的设计,实施PLM系统,实现产品设计、工艺、采购、生产、物流、服务全生命周期管理;通过产品全生命周期管理,提高数据应用对设计的支持作用;实施CAE,进行产品仿真,并对零部件和产成品试验验证,与仿真结果对比。智能设计总体架构如图2所示。

图片

图2 智能设计总体架构

  

  ②实施效果


  截止2020年12月,完成PLM项目一期和二期建设,实现图文档、工作流、工艺图表、IATF16949、报表汇总、编码工具、CATIA与PLM集成、PLM与CAPP集成、PLM与CAE集成等模块的应用和推广,最终实现线上协同设计、数字化研发、数字化工艺设计、设计工艺一体化、产品仿真分析等功能。


  1)线上协同设计


  通过CATIA软件与PLM软件的数据和结构交互,实现CATIA与PLM的深度集成,用户登录CATIA软件后,通过软件内置工具条,可以浏览产品结构树、文档树等在线数模,实现线上数模一键调用、数模协同共享的功能,达到线上协同设计的目的,通过建立设计知识库,实现产品设计的共用共享,缩短设计时间;同时可将CATIA软件中属性信息和层级结构提取至PDM系统中,实现结构化数据一键提取BOM的功能,同时进行BOM配置管理,提高产品设计的可重用性,缩短订单BOM设计时间。如图3所示。

图片

图3 线上协同设计

  

  2)数字化研发


  应用函数定义特征尺寸的技术,实现三维数据的参数化建模,通过修改数模中参数的值,实现不同规格的三维数模一键生成,如图4所示。

图片

图4 参数化建模

  

  开发知识工程库文件模块,将参数化数模和Excel设计表结合,加入“PartNumber”字符,实现批量数模一键解析,最终达到数字化研发的目的,解决了通用零件重复建模和设计效率低的问题,如图5所示。

图片

图5 数字化研发

  

  3)数字化工艺设计


  实施CAPP模块前,工艺文件的编制过程不受控,工艺员编制流程一般为特殊特性清单→工艺装备清单→流程图→FMEA→控制计划→平面布置图→流程表→作业指导书,如图6所示。工艺文件均采用EXCEL模版分别手动输入编制,需要一份一份分别编制,编制过程未能充分考虑文件内容的关联性及延用性,文件关联性低、一致性差,齐套率低,导致产品开发阶段特性及风险识别不足,产品量产后问题频发。

图片

图6 原工艺文件编制流程

  

  实施CAPP模块后,工艺文件的编制过程受控管理,通过CAPP软件编制工艺文件,工艺员编制流程为流程表→流程图/作业指导书/平面布置图→FMEA/控制计划,控制计划的数据信息可以反填至作业指导书中,特殊特性清单和工艺装备清单通过CAPP的高级报表功能自动生成,无需人工编制,整个过程如图7所示。

图片

图7 现工艺文件编制流程

  

  产品工程部组织相关部门梳理工艺资源库,主要包含工序名称、工艺装备、设备等工艺编制常用的数据信息资源,实现文件编制的标准化;各车间工艺根据产品的差异情况建立适合的典型工艺库,便于工艺人员应用;产品工程部根据工艺技术管理的需求,组织梳理工艺文件及各属性的关联,建立工艺文件编制模版及关联映射关系,最终形成编制标准。


  依据CAPP工艺模版顺序按开发流程进行工艺过程策划,充分识别特性与风险,工艺文件编制时相同属性的内容只需编写一次,避免重复输入,通用工艺知识及工艺资源从库中选用,便于工艺技术描述及数据的规范性及一致性,同时也保证了工艺文件的编制的完整性、质量与效率。


  4)设计工艺一体化


  实施工艺数据管理模块前,工艺文件在文档树下分不同的车间、产品类别、产品型号及资料类别进行上传会签管理,工艺文件是否齐全很难确认,与设计不存在关联,文件信息反复确认输入,且不易查找一个项目的所有工艺资料。


  实施工艺数据管理模块后,将PLM与CAPP进行集成,实现设计工艺一体化,开展设计和工艺设计并行工程,缩短研制时间。首先,由产品结构树转化为工艺结构树,为工艺文件的编制提供树状图,确保工艺文件编制过程中零组件信息自动提取。即工艺文件的编制前首先从产品结构树检索到产品,进行BOM转换,在CAPP工艺图表中选择相应产品,产品BOM结构自动添加到协同管理的结构树中,找到需要编制文件的零组件下新建工艺选模版进行工艺编制,自动存储在结构树下,产品基础信息自动从结构树下映射到工艺图表中,不用再手动输入,在工艺树下建立的管理文件夹及文件,与产品结构树下同步链接,产品结构树的变更会自动更新工艺树,实现产品的设计工艺一体化管理,设计变更和工艺变更的智能联动。能在产品结构树下管理所有设计工艺过程资料,便于项目资料的查看。


  实施工艺数据管理模块前后优化对比表如表1所示。


  表1 优化对比

图片


  采用了Dymola多学科仿真建模、FLUENT流体仿真、Ansys强度仿真平台等CAE软件,对设计产品关键承载件及产品整体做不同类型的分析(如图8),工程师可以修改结构参数,经过计算就能直观地判断和分析各构件是否满足设计和实际工程要求,并实现零部件和整体结构的优化,节约用材,降低产品成本。

图片

图8 仿真分析

  

  2.智能经营


  豫新公司ERP系统采用的是用友U8 13.0系统,目前已上线运行了总账、应收管理、应付管理、销售管理、报表、采购管理、委外管理、库存管理、质量管理、条码管理、供应商协同平台、物料清单、需求计划、生产订单、存货核算、UAP报表运行平台等模块,建立了集中统一的生产经营流程体系,全面推动产、供、销、财各领域的业务规范化、标准化和信息化,从订单获取到交付整个过程高度协同,提高订单运行效率。


  在业务领域,以客户订单为源,通过LRP计划运算,自动生成生产需求和采购\委外需求;采购\委外需求下发成采购\为委外订单,通过供应商协同平台发布给供应商,供应商通过平台进行订单确认和发货通知;采购入库严格按照采购订单办理,有效控制原材料库存。生产需求转化为生产订单,并通过生产订单实现批量领料和批量入库,将领料和成品入库相关联,生产领料之外的领料需求由车间发起领料申请,有效控制生产车间的投入产出。


  3.智能生产


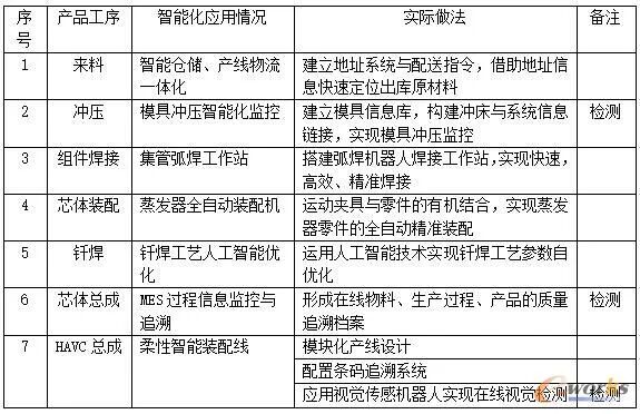
  通过科学的车间产线布局设计,采用自动化智能化设备,嵌入RFID、二维码等信息技术,导入MES实现人机料法环测的精细管理,搭建智能设备与软件设备集成平台,建造智能化改造领先示范点。智能化生产流程如表2所示。


  表2 智能化生产流程

图片


  本项目建设主要围绕生产过程智能化改造开展,实现了从来料、零件加工、组件加工、芯体总成工序智能化开发,具体完成情况如下:


  ①智能仓储、产线物流一体化


  在原材料仓库建立清晰的地址系统,并将地址信息做为ERP存货档案辅助项加以定义,生产线实行定时不定量配送,每个配送循环通过扫描返回物料看板上的“回收”码,生成ERP系统的材料出库单做为配送指令,ERP系统出库单出库批次由系统根据先进先出规则自动分配。配送人员根据配送指令,借助仓库物料地址信息,快速定位出库原材料,并用手持扫描终端扫描物料看板上的“出库码”进行拣货作业,提高配送人员工作效率、效果,如图9所示。

图片

图9 条码追溯一体化

  

  ②模具冲压智能化监控


  在现有模具冲压生产的基础上,在模具上增加二维码,生产人员使用扫码枪进行扫码上架,搭建冲床与信息库的连接,实现在冲压过程中对冲压次数的监控;同时对模具使用次数设置预警值和预警机制,主要以周期性保养省去人工手动填写时间,完成对维护保养和维修记录与使用次数的关联登记,消除因信息失误造成的模具冲压产品质量问题,如图10所示。

图片

图10 模具智能监控系统

  

  ③集管焊接工作站


  集流管焊接工作站采用弧焊焊接机器人用来对换热器集管组件定位,以机器人取代人力,执行高重复性、高负重度、高疲劳性、高伤害性、高危险度、高技能等作业,提高制造时数与产线效率。


  机器人与电源全数字高速通信,快速应答,标配焊接导航、焊接品质监视功能、利于操作人员快速上手,示教盒的操作界面能够任选中/英的文字,且文字之间可方便切换。


  ④蒸发器全自动装配机


  蒸发器组装主要将扁管、翅片、边板、夹具四大部分的零件,按照设计需求组装成一个有机的整体,组装难点有:a、蒸发器为双层扁管,实现自动排管难度极大。b.蒸发器组装机需实现0.4s/根极高速排管难度较大,目前现有的组装机的排管时间为1s/根。c.蒸发器种类有200种以上,组装区需实现20分钟快速换型,目前换型时间为2小时。基于以上我司通过自主设计工艺装备、联合设备厂家开发了全自动装配机。


  蒸发器全自动装配机集成了上下料机器人、伺服传感等高端自动化设备。通用上料小车结构并成功应用,解决了扁管装盘效率低问题;通过机器人上料,保证上料稳定性,提升效率;通过翅片机和装配机连接段翅片收集器并成功应用,解决了翅片报废问题,实现了翅片0报废,同时也可实现翅片机单独加工翅片功能;联合开发了上下两层扁管双打管结构并成功应用,实现了0.35s/根扁管的极速稳定打管;通过参数一键切换实现换型,换型时间控制在10min内。


  蒸发器全自动装配机装配效率高,由先前的230s/套,提升为82s/套;定位精确,满足产品精度和一致性要求,保证产品质量稳定性。


  ⑤钎焊工艺人工智能优化


  在换热器生产过程的关键工序--钎焊工序,采取多因子分析人工智能系统,机器学习数据模型实现钎焊工艺参数自优化,通过对环境温度、湿度、链条速度、炉内温度等的信息收集,实现钎焊工艺参数自动优化,之前通过人工根据经验调整的方法来实现钎焊炉中环境的稳定,这个过程对人员的经验依赖程度非常高。而传统的自动控制方法无法满足对钎焊环境进行精确调节的需要。为此,在钎焊工艺通过数据采集、工程经验分析、多因子分析建模及模型应用及优化等过程建立了钎焊工艺多因子分析人工智能模型,该模型通过历史数据的分析与建模可提前预知钎焊参数的异常,并可在异常发生后快速锁定影响因子,提高现场问题解决效率,产品焊接合格率从99.5%提升至99.7%。如图11所示。

图片

图11 人工智能实施界面

  

  ⑥MES过程信息监控与追溯


  通过在车间建立产品档案,记录生产过程中的原材料批次信息、开完工时间信息、加工人员信息、加工工艺路线等信息。对于检测工序,还会记录检测的指标及相关的检测值,从而在系统中建立完整的产品生产跟踪档案,方便后期进行产品的正向及逆向质量追溯,快速定位质量问题,如图12所示。

图片

图12 生产过程追溯

  

  ⑦柔性智能装配线


  1)模块化产线设计


  整线采取单双工位的独立模块组合成完整的HVAC空调总成生产线,模块间采用快接连接件拼接,落地方式采用脚轮与脚杯组合使用,达到随意拆装移动。根据生产需要,增加/减少工位,方便灵活。拆装移动方便,电气方面采用航空插头快速连接,整条线体航空插头具有防错功能,保证不会有插错的现象,只要能插进去绝对不会错,气路也采用快速接头方式,保证快速连接,每个模块单独开发,通过航空插头和快速气动接头连接,同时可实现切换产品时一键切换。


  2)配置条码追溯系统


  下线工位配有一个扫码枪,扫描空调装箱的箱体上的条码标签,随后依次扫描每一个空调上的条码,然后进行装箱,扫描过程中识别空调和箱体上特征码并进行防误。每一箱体上的条码对应所收容空调的条码,进行数据保存,可以通过箱体条码查找到对应的所收容的空调的条码。配置触摸屏,显示错误的条码信号或者正确的条码信息。NG时蜂鸣器和红灯报警提示。


  3)应用视觉传感机器人实现在线视觉检测


  在汽车电动空调自动防错生产线、B型管成型机及转运机器人上应用视觉传感机器人,如图13所示,视觉传感器属于智能传感与控制装备,用来全方位在线检测错装、漏装情况,与追溯系统关联,保存检测结果便于追溯。电动空调系统至少有50个检测点,一个检测点无法通过都将会导致装车困难,造成客户抱怨,或装车后发生振动异响。传统机械检具检测对人员操作和检具的要求非常高,因检测不当导致的装车不良高达0.5%,使用在线测量机器人可将装车不良降低至0。

图片

图13 视觉传感在线检测机器人

  








二、“智能化改造”模式创新解决的关键问题


  解决电动空调系统的产品不良品率问题


  主要原因如下:


  ①设计阶段未能充分进行试验验证分析;


  ②生产阶段零部件加工精度低;


  ③装配过程一致性低,过程参数无法监控;


  ④检测工作无法实现在线自动检测,依靠人工判断,存在一定误判率;


  ⑤产品追溯困难,无法找到问题的发生根源,无法实施根本性的对策。


  针对以上问题:


  A.从设计层面,通过设计仿真和验证制定产品的制造和检测标准;


  B.从加工层面,通过提高零部件加工精度和在线实时监控测量提升产品加工质量,保证满足设计要求。例如:换热器芯体进行100%在线氦检漏检测,空调总成性能测试及装配情况进行100%在线性能检测及机器人视觉检测;


  C.从装配层面,通过装配自动化提升一致性。如集管焊接工作站自动焊接、冷凝器全自动装配机、冷凝器转运机器人等的应用;


  D.从检测层面,通过在线检测判定,杜绝不良品流出。如在线检漏测试、空调电器性能及噪音检测等;


  E.质量追溯方面,通过MES和SCADA的应用实现数据追溯,汽车空调装配生产线每个装配工位均有螺钉计数、防漏取、防取拿错误、条码扫码防错。保证了产品的装配过程无差错。









三、“智能化改造”模式创新点


  (一)MES与PLM、ERP系统的高效协同与集成


  以PLM为信息为核心技术数据,其中PLM与ERP双向集成主要包括设计信息与物料信息;PLM与MES单向集成主要包括工艺信息;ERP与MES集成主要包括生产订单与产成品入库。MES和仓储物流的集成实现物料实时追踪和预警,将物料信息与ERP的供应商管理系统进行信息共享;PLM将产品的工艺路线、参数等信息与MES进行互通,进行换型、物料、工艺等生产准备;通过系统集成,打通空调系统产品制造从计划层、控制层到设备层的数据链,实现制造全流程资源要素信息交互,设备、物料、人员等资源通过现场网络进行动态配置,实现工厂的智能生产。


  1.PLM与ERP双向集成


  PLM系统中的物料编码及物料结构录入到U8系统中,PLM系统中的工时录入到U8编码的自定义项中,PLM系统中增加分工判别标识,对应U8系统中的仓库名称、领料部门名称。


  U8系统中的库存、库位、保管员信息,体现在PLM系统中图纸的基本属性页面。


  2.PLM到MES单向集成


  PLM系统中CAPP模块的工艺BOM信息写入到MES系统的基础数。


  3.ERP与MES双向集成


  ERP系统中的生产订单信息写入到MES系统。


  MES系统中的产成品报工入库信息写入到ERP系统,生成待审核的入库单。


  (二)复杂曲面成型技术


  1.B型管成型技术


  国内B型管成型机与国际先进设备均采用13组成型辊轮作为一套模具,加工效率低、精度不足。本项目关键装备实现模具分段设计,B型管打点成型工艺,旋转摆切的切断结构,点胶系统喷涂钎剂,从而保证产品的加工质量。


  模具设计:分段结构便于换型,由一名操作工即可完成。


  成型工艺:打点成型工艺导入,提升流道内紊流度,提高芯体换热效率。


  切断结构:采用旋转摆切,切断速度快,切口变形量<0.2㎜。


  钎剂涂覆:采用先进的点胶系统喷涂,控制精度达0.1g/m。


  防错系统:采用视觉传感照相识别,100%在线监测钎剂涂覆质量。


  该技术已申报发明专利,并已授权,专利号ZL201510296272.5,专利名称:一种B型扁管成型工艺及其成型模具。并荣获河南省科学技术厅颁发的“科学技术成果奖”,证书编号为9412018Y1087。


  (三)在线检测技术


  视觉传感在线检测技术,已经应用在豫新公司多个关键装备上。如总成装配线、B型管成型机、芯体转运装备、电池冷却器组装装备等。


  系统配备:机器人检测、故障诊断系统,全方位在线检测错装、漏装情况,与追溯系统关联,保存检测结果便于追溯数据来源:机器人携带视觉检测头采集产品信息数据分析:机器人进行分析比对并记录产品检测数据。


  (四)质量追溯


  通过在车间建立产品档案,记录生产过程中的原材料批次信息、开完工时间信息、加工人员信息、加工工艺路线等信息。对于检测工序,还会记录检测的指标及相关的检测值,从而在系统中建立完整的产品生产跟踪档案,方便后期进行产品的正向及逆向质量追溯,快速定位质量问题。


  1.原材料追溯


  原材料追溯主要通过定义供应商原材料批次、原材料单件码、投料验证,完成原材料追溯。原材料批次由采购部统一定义原材料批次,并打印出标签粘贴至各物料的最外层包装上。原材料单件码指原材料在采购入库时,本身就带有的单件条码。各原材料在仓库完成分拣并配送至车间后,由车间操作工在投料时完成上料验证。MES系统记录原材料与产成品的关联关系,从而形成原材料追溯链条。


  2.生产过程追溯


  生产线均采用单件追溯,各单件记录从投料到下线完工的相关生产过程信息,从而形成闭环的质量信息追溯。主要通过员工在MES内的开工、报工、质检等操作,通过与工位机的集成,获取过程质量记录信息。


  通过MES系统和SCADA系统的集成对接,以及数据库对现场加工过程数据的实时采集和存储,形成了物料的在线生产过程、产品的质量追溯档案,可以实现在线监控和查询。在MES系统中通过产线配送单查询、工位物料在制查询、设备物料在制查询、投料查询、报工查询、质检记录查询等功能页面,可对生产过程中所需的原材料、操作人员、报工工位、报工时间、质检记录等生产过程信息进行查看,如图14所示。

图片

图14 生产过程追溯

  








四、实施基于产品全生命周期智能化改造实施效果


  (一)直接效果


  1.质量绩效提升


  自项目正式立项至今,根据公司智能制造项目指标要求,电动空调系统产品不良率由0.6%降至0.4%,降低33.3%。


  通过对往年自工程不良的分析,对自工程不良的种类进行汇总,产品不良主要有以下几个方面:漏打零部件(螺钉、卡子等)、标牌错贴、壳体断裂、漏贴海绵、相似件错装等缺陷,根据这些常见不良模式进行分析、对策,防呆、防错方案设计,总装车间多年来共计完成投入自动化全过程防错生产线5条,主要用于生产上汽乘用车、东风日产和东风乘用车等市场的产品;该5条生产线均为全过程防错生产线。包含有:激光位置检测防错点50个;通过红外、激光传感器,检查产品风门位置是否运转到位,防止模式混乱流出;传感器防错、漏取点共计92个;取件计数,顺序防错,防止小件的错漏装,螺钉计数全工位覆盖;对各个工位的螺钉进行计数,完成后产品方可放行。


  重点零部件、相似零部件扫描防错全工位覆盖;对重点零部件可以根据部件上的条码或二维码进行单台追溯,在工控机上可进行正逆向查询。相似零部件可进行条码或二维码识别判断,防止相似件的错装。


  防异物落入全工位覆盖,可根据产品不同随时增减,调整位置;主要防止螺钉、卡子小件掉落产品内部,造成空调异响。


  2016年自工程不良率=不良总数/产出总数=3563/593696=0.6%


  2020年(1-11月)自工程不良率=不良总数/产出总数=1526/391539=0.39%


  不良率降低率=(2016年不良率–2020年不良率)/2016年不良率=(0.6%-0.39%)/0.6%=35%


  结论:通过智能化改造手段,产品不良品率降低了35%。


  2.客户满意度提升


  豫新公司通过产品全生命周期智能化改造模式创新的应用,在产品保证、质量追溯等当面取得了较大的进步,在主车厂市场质量绩效得到明显提升,助推某市场SSC评价(对供应商质量绩效的评价)得分在2020年提升至一级水平,另外一重要客户在2020年零公里不良方面同期相比下降53.7%,有效地保证了产品的质量和交付。


  (二)衍生效应


  1.经济效益


  豫新公司以市场为导向,通过新建生产线或对原有生产线进行智能化改造,提升电动空调系统生产效率和产品质量,生产线大量使用工业机器人、高档数控设备、智能检测、专用高效装配等设备,建立PLM、ERP、MES等系统的集成和数据互通,实现了机器人转运、机器人焊接、RFID识别,在线视觉检测防错等技术的全面应用。项目实施以来,豫新公司换热器产能由之前的350万台/年提升至500万台/年以上,空调总成产品产能由之前的150万套/年提升至200万套/年以上,生产效率和质量水平显著提升,公司营业收入由2015年的5.4亿增加至2020年的9.2亿,复合增长率为8.1%(2020年受疫情影响略有下降)。经营模式向智能制造的转型升级在其中发挥作用非常明显。


  2.设计验证能力明显增强


  项目智能设计模块的完善与提升,通过CATIA与PLM集成,实现线上协同设计功能,所有数模可实现一键调用;通过函数定义特征尺寸和知识工程库文件的方法,实现产品的数字化研发,三维数模设计效率提升30%;通过PLM与CAPP集成、定制工艺文件映射关系、新建工艺知识库等,实现设计、工艺一体化、工艺全过程在线策划等功能,工艺文件编制效率提升40%,工艺数据传递准确率达到100%;通过各项模型仿真、流场仿真、应力仿真等获得了产品性能各项参数据,充分验证了产品设计的各项功能,实现了产品设计全生命周期的转型,有效提升了本单位技术创新能力,也为类企业树立了良好的技术创新示范。


作者:闫广军 | 来源:e-works

Copyright©2018-2026 www.qizsoft.com All Rights Reserved 奇正科技(厦门)股份有限公司 版权所有
备案号:闽ICP备05021918号-1
服务热线 0592-2208610
点击QQ咨询
微信客服扫一扫 微信客服